
University of Southampton Organisational Chart

Our activities are structured around through several entities.
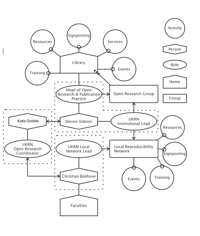
Since October 2018, the UKRN Southampton Local network is an informal, grassroots collection of people who are interested in everything pertaining to open and transparent science. It is a group that cuts through multiple disciplines, including education, psychology, computer science, and others… We meet at least two times a year. In ’23-’24 the network is headed by Dr Christian Bokhove. E-mail him for more information.
The ReproducibiliTea journal club. This is an Early Career Research led, but enormously relevant journal club for all ages and career phases, which meets a few times per month. See the separate page here. In ’23-’24 ReproducibiliTea was led by Dr. Philippa Broadbent and Dr. Amy Peters. We are currently looking for PGR and ECR reps to lead upcoming sessions, see here how to register your interest in this role.
The University of Southampton is institutional member of the national UKRN and has an institutional lead. They liaise with university management and RIS services. In ’21-’22 this role was first started by Alison Knight, with Dave Steynor taking over from November 2021. The current institutional lead is Dr Steven Vidovic who is the university’s Open Research and Publication Practice lead within Hartley Library.
There is also a funded Open Research Coordinator and Administrator (ORCA) role which is currently held by Dr. Kate Goldie. The ORCA role is to enable open research practices to be embedded within the University of Southampton.
To bring together grassroots university staff and disciplines, from all career phases, and the wider institution, the different groups come together in a Steering Group, who meets a few times per year.
If you are interested in knowing more about the place of our university and its local network in the larger UKRN network, see the Terms of Reference of the UKRN.
